NTP 1212: Evaluación del riesgo en tareas de empuje y arrastre: ecuaciones LM-MMH - Año 2024

Notas Técnicas de Prevención 1.
212 AÑO 2024 Evaluación del riesgo en tareas de empuje y arrastre: ecuaciones LM-MMH. Risk assessment in push and pull tasks: LM-MMH equations.
Évaluation des risques liés aux tâches de poussée et de traction: équations LM-MMH. Autor: Instituto Nacional de Seguridad y Salud en el Trabajo (INSST), O.A., M.P. Elaborado por: Alfredo Álvarez Valdivia.
CENTRO NACIONAL DE CONDICIONES DE TRABAJO. INSST. Las ecuaciones LM-MMH son un conjunto de expresiones para calcular los valores límite de peso y de fuerza en tareas de levantamiento, descenso, empuje, arrastre y transporte de cargas.

NIPO: 118-20-027-6

Autor: Instituto Nacional de Seguridad y Salud en el Trabajo (INSST), O.A., M.P.

Contiene: 8 páginas

Descargar PDF (902,4 KB)

Notas Técnicas de Prevención 1.212

Título:
Evaluación del riesgo en tareas de empuje y arrastre: ecuaciones LM-MMH.

Elaborado por:
Alfredo Álvarez Valdivia.
Centro Nacional de Condiciones de Trabajo (INSST)

Resumen:
Las ecuaciones LM-MMH son un conjunto de expresiones para calcular los valores límite de peso y de fuerza en tareas de levantamiento, descenso, empuje, arrastre y transporte de cargas. En esta nota técnica se presentan las fórmulas para el cálculo de las fuerzas límite, iniciales y sostenidas, para minimizar los riesgos en tareas de empuje y de arrastre de cargas.
 

NIPO: 118-20-027-6

Autor: Instituto Nacional de Seguridad y Salud en el Trabajo (INSST), O.A., M.P.

Contiene: 8 páginas

Descargar PDF (902,4 KB)

Contenido relacionado

Contenido del documento en formato texto

Las NTP son guías de buenas prácticas. Sus indicaciones no son obligatorias salvo que estén recogidas en una disposición normativa vigente. A efectos de valorar la pertinencia de las recomendaciones contenidas en una NTP concreta es conveniente tener en cuenta su fecha de edición.


1. INTRODUCCIÓN

Las tareas de empuje y de arrastre de cargas son operaciones que, según lo dispuesto en el artículo 2 del Real Decreto 487/1997, pueden “entrañar riesgos, en particular dorsolumbares, para los trabajadores”. La norma ISO 11228-2 (2007), sobre la evaluación de los riesgos dorsolumbares asociados a las tareas de empuje y de arrastre, propone, a través de unas tablas de valores, unos límites máximos de fuerzas que no deberían superarse en estas tareas. Si bien la norma no lo especifica, dichos límites coinciden con los propuestos originalmente por Snook y Cirello (1991).
Los valores publicados por Snook y Ciriello a lo largo de los años (figura 1) están expresados en kilogramos-fuerza (kgf) o kilopondios (kp), unidades pertenecientes al sistema técnico de unidades.

La conversión a newton (N), unidad de fuerza del sistema internacional de unidades, se realiza a través de la siguiente equivalencia considerando el valor estándar de la gravedad terrestre:


Snook y Ciriello fueron dos investigadores del “Liberty Mutual Research Institute for Safety” pioneros en adoptar el enfoque psicofísico para la determinación de valores límite en tareas de manipulación manual de cargas. El enfoque psicofísico estudia cómo los factores que intervienen en la manipulación afectan a la fuerza ejercida en función de la fatiga que percibe el trabajador. De forma simplificada, dichos límites se obtienen a través de un diseño experimental en el que el trabajador controla el peso de la carga (en las operaciones de levantamiento, descenso y transporte) o la fuerza ejercida (en las operaciones de empuje y arrastre), mientras que el resto de las variables de la tarea (frecuencia, tamaño, altura, distancia, etc.) están especificadas por el propio diseño. Basándose en sus propias sensaciones de esfuerzo y de fatiga, el trabajador modifica el peso manipulado o la fuerza ejercida para que la tarea resulte tolerable.

La relación entre el peso real de una carga y el peso percibido no es lineal, sino que la sensibilidad es mayor a medida que el peso disminuye. Por todo ello, en la actualidad no es factible la determinación de pesos y de fuerzas máximas a partir de un modelo analítico y teórico, sino que es necesario recurrir a datos psicofísicos empíricos.

En la figura 1 se muestra un esquema del proceso que desarrollaron los autores a lo largo del tiempo, empezando con la determinación y medición de valores límite y culminando con la publicación de las ecuaciones, en adelante ecuaciones LM-MMH, resultado del ajuste numérico a dichos valores (Potvin “et al.”, 2021). Las tablas de valores límite iniciales se publicaron en 1978, aunque no todos los valores estaban basados en datos experimentales, sino que algunos de ellos eran supuestos o interpolados debido a la ausencia de valores empíricos. Por ejemplo, no todas las combinaciones de frecuencias y distancias habían sido probadas, especialmente en el caso de las mujeres. 

Las tablas publicadas en 1991 incluyen datos procedentes de experimentos posteriores que completan los valores que habían sido supuestos en la versión de 1978. 

Estas tablas de valores límite han tenido una gran acogida y popularidad en el ámbito ergonómico para la valoración de los riesgos asociados a las tareas de manipulación manual de cargas.
Junto con la ecuación del NIOSH para el levantamiento y el descenso de cargas (publicada en esta colección por Nogareda y Canosa en 1997), constituye la principal herramienta utilizada por los ergónomos en países como Canadá y Estados Unidos.


Figura 1. Línea de tiempo del desarrollo de las ecuaciones LM-MMH.

Las ecuaciones LM-MMH son un conjunto de 14 ecuaciones (una para cada una de las tablas de 1991) que engloban, tanto para la población masculina como para la población femenina, las tareas de levantar, bajar, empujar y arrastrar (fuerzas iniciales y fuerzas sostenidas) y transportar.
Según los autores, estas ecuaciones son más fáciles de usar que las tablas de 1991. 

Por otra parte, el uso de estas requiere realizar una interpolación lineal cuando los valores de entrada no coincidían con los tabulados. El uso de las ecuaciones, dentro de su ámbito de aplicación, elimina esta operación que podía resultar tediosa y farragosa. 

El formato de las ecuaciones LM-MMH sigue un modelo multiplicativo basado en el uso de factores de escala que, de forma análoga a la ecuación del NIOSH, permite determinar el efecto independiente de cada una de las variables de entrada sobre el valor limite calculado.


Consideraciones generales de aplicación

Las ecuaciones LM-MMH se limitan a las mismas condiciones y a las mismas variables independientes de los estudios utilizados para su desarrollo. Es decir, los resultados son aplicables a tareas realizadas durante 8 horas en condiciones termohigrométricas favorables y no críticas o extremas. 

Las ecuaciones LM-MMH para el empuje y el arrastre deben utilizarse con precaución cuando la velocidad de desplazamiento horizontal media en dichas tareas exceda los 15 m·min-1 para hombres y los 10 m·min-1 para mujeres. En caso de superarse estos límites, los autores recomiendan hacer uso de criterios fisiológicos adicionales. 

Estas ecuaciones no proporcionan límites para la combinación de tareas, como podría ser una actividad conjunta consistente en levantar, transportar y bajar una carga. Los autores recomiendan considerar los límites de gasto energético cuando se concatenan tareas, así como otros métodos que tengan en cuenta la carga manipulada acumulada.

Si bien las ecuaciones proporcionan límites aceptables para evitar las molestias musculoesqueléticas, así como la aparición de lesiones, no debe olvidarse que tanto el entorno de trabajo como los factores personales y psicosociales pueden tener un efecto importante en la prevención de estos riesgos.


2. METODOLOGÍA

Las ecuaciones para calcular el límite máximo aceptable (MAL, del inglés “maximum aceptable load”) en tareas de empuje y de arrastre siguen un modelo multiplicativo mediante el cual una carga de referencia (RL, del inglés “reference load”) es modificada por una serie de factores de escala (variables con subíndice “SF”) conforme a la siguiente expresión:


En las tareas de empuje y de arrastre, el valor de MAL se obtiene en kilogramos fuerza y constituye un límite tanto para la fuerza inicial (la que se ejerce para poner en movimiento la carga) como para la fuerza sostenida (la que se aplica para mantener la carga en movimiento). 

RL es la carga de referencia, en kilogramos fuerza, y puede interpretarse como el valor máximo posible de MAL que puede obtenerse en condiciones ideales de manipulación; V es la altura vertical de la posición de las manos en metros (figura 2); DH es la distancia recorrida horizontalmente en metros y F es la frecuencia expresada en número de manipulaciones por minuto.

Esta ecuación proporciona el valor de MAL para el percentil 50; es decir, el 50% de la población trabajadora tiene la capacidad psicofísica suficiente para realizar la tarea de empuje o de arrastre.


Figura 2. Interpretación de las variables empleadas para calcular el MAL50 en tareas de empuje y de arrastre.


De forma análoga a la ecuación del NIOSH para el levantamiento y el descenso de cargas, el modelo multiplicativo permite identificar aquellos factores que conllevan una mayor penalización en la determinación del MAL. Esto podría suponer una ayuda, al menos en el plano teórico, a la hora de detectar y de priorizar aquellos aspectos susceptibles de mejora en el caso de que fuese necesario realizar una intervención ergonómica.
En la tabla 1 se muestran las expresiones para el cálculo de estos factores, así como el valor del coeficiente de variación (CV), necesario para el cálculo de la desviación estándar.


Tabla 1. Parámetros para el cálculo del MAL50 en tareas de empuje y de arrastre.


Las variables empleadas para calcular los factores de escala del MAL50 (V, DH y F) están limitadas en los valores que pueden tomar. La tabla 2 muestra los rangos de validez de dichas variables.


Tabla 2. Rangos de validez de las variables utilizadas para el cálculo del MAL50.


3. PROCEDIMIENTO DE APLICACIÓN

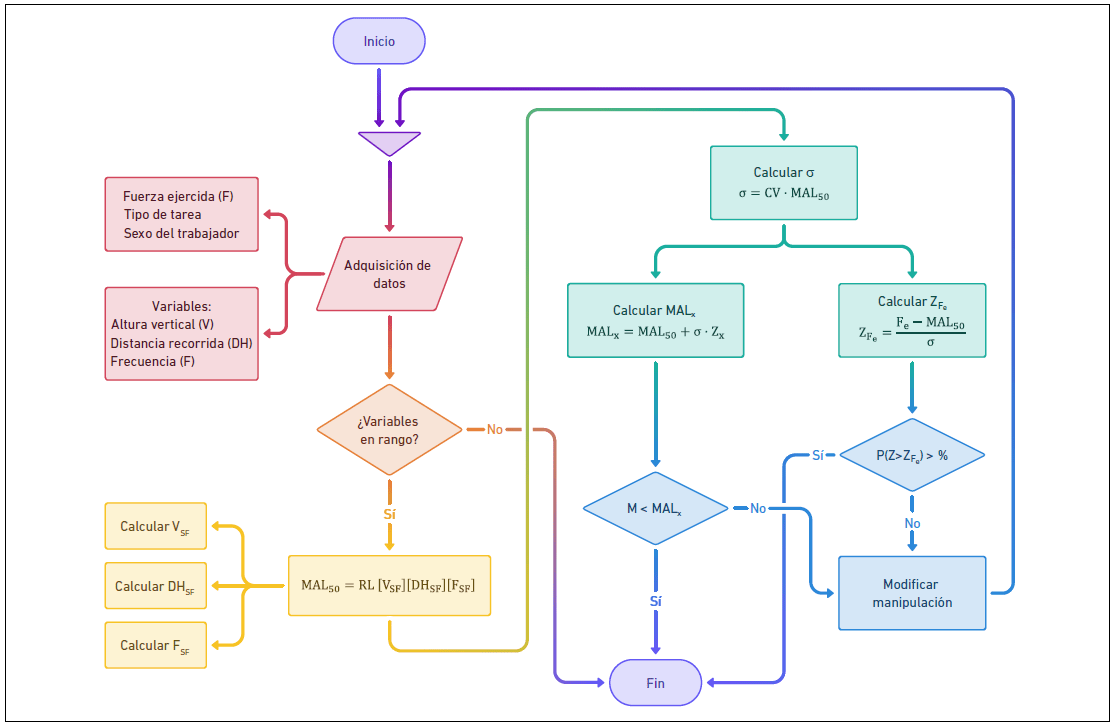
La figura 3 propone un diagrama de flujo que muestra, de forma simplificada, todas las fases del proceso de aplicación de las ecuaciones LM-MMH para la evaluación de las tareas de empuje y de arrastre. En una primera etapa, se recogen los datos asociados a la manipulación y, después de haber comprobado que estos se encuentren dentro de los rangos de validez de la tabla 2, se calcula el MAL50 siguiendo los pasos e indicaciones anteriores.


Figura 3. Diagrama de flujo del procedimiento de aplicación.


Seguidamente, se supone que este valor representa la media de una distribución normal, cuya desviación estándar (s) se calcula empleando el coeficiente de variación mediante la siguiente expresión:


Con los valores de desviación estándar y de MAL50 es posible calcular el límite para un determinado percentil de la población (MALx). Para ello, se emplea la distribución normal estándar de media 0 y desviación estándar 1, N(0, 1), de tal forma que el valor de MALx adopta la siguiente expresión:


Los valores de la variable estándar Z pueden obtenerse de tablas estadísticas o pueden calcularse mediante programas informáticos que incluyan funciones estadísticas, como, por ejemplo, hojas de cálculo o paquetes estadísticos. En la tabla 3 se muestran algunos valores de Z así como el percentil asociado para las tareas de empuje y arrastre.


Tabla 3. Algunos valores de la variable estándar Z y su correspondiente probabilidad acumulada.


Hay que recalcar que, si bien es habitual que los valores Z se tabulen para probabilidades P(Z < Zx), el porcentaje de personas capaces de realizar una tarea de empuje o de arrastre corresponde al área situada a la derecha del valor Zx; es decir, corresponde a P(Z > Zx). La figura 4 muestra la distribución normal estándar en la que el valor Zx = -0,674 divide el gráfico en dos zonas. La zona roja es el área a la izquierda de Zx y corresponde al valor P(Z < Zx) = 0,25. Por el contrario, el área a la derecha de Zx (zona verde) corresponde al valor P(Z > Zx) = 0,75 y se interpreta como el percentil de personas que pueden realizar la tarea de manipulación. 

Las situaciones que pueden suponer un riesgo para las tareas de empuje y de arrastre son aquellas en las que el valor de la fuerza ejercida (Fe), bien la inicial o bien la sostenida, es superior a MALx.
En este caso, se deberían realizar las modificaciones o adaptaciones pertinentes para que Fe sea inferior al valor de MALx.
Alternativamente, puede resultar útil el cálculo del porcentaje de personas que pueden realizar la operación de manipulación. Para ello, es necesario calcular el valor de la variable estándar asociada a Fe mediante la siguiente expresión:


De nuevo, bien mediante tablas estadísticas o bien mediante programas informáticos, se obtiene el valor de área P(Z > ZFe), que se interpreta como el porcentaje de personas que pueden ejercer la fuerza Fe. Si este valor es inferior al límite de protección deseado, entonces también debería intervenirse para que dicho porcentaje sea igual o superior a dicho límite.



Figura 4. Distribución normal estándar con un valor Zx = -0,674 correspondiente a P(Z > Zx) = 0,75.


4. CRITERIOS DE VALORACIÓN

El criterio de valoración para las tareas de empuje y de arrastre se basa en que tanto la fuerza inicial como la fuerza sostenida no deben sobrepasar el límite que se establezca. Los autores del método sugieren tener en cuenta el límite para el 75% de la población femenina. En concreto, sostienen que: Se ha identificado que diseñar para al menos el 75% de las mujeres es un criterio sensible al riesgo de lesiones tanto para hombres como para mujeres (Snook, Campanelli y Hart, 1978; Marras “et al.”, 1999). Por lo tanto, [este porcentaje] se ha establecido como umbral mínimo de diseño para las tareas de manipulación manual de cargas.

Por otra parte, tanto la norma ISO 11228-2 (2007) como la norma ISO TR 12295 (2014) establecen el límite en el 90% de la población trabajadora. Ambas normas recomiendan, respectivamente: Para evaluar el nivel de riesgo, es importante considerar en primer lugar las fuerzas aceptables. 

Si las fuerzas iniciales o sostenidas exceden el límite para el 90% de la población de trabajadores, la tarea debe ser calificada como de alto riesgo. Basándose en las fuerzas iniciales y sostenidas aceptables proporcionadas en las tablas […], las fuerzas ejercidas se deben comparar con los límites recomendados que acomodan al 90% de la población de usuarios prevista.


5. EJEMPLOS DE APLICACIÓN

A continuación, se muestra el procedimiento de cálculo, junto con los pasos y los cálculos intermedios, para dos supuestos hipotéticos: una tarea de empuje y otra de arrastre.


Supuesto 1

Sea un trabajador de sexo femenino de 30 años que realiza una tarea de arrastre de cargas. Dispone de una carretilla, cuyas asas están situadas a 110 cm del suelo, para transportar unas cajas a 10 metros de distancia. En promedio, realiza 6 operaciones de transporte cada 5 minutos. ¿Cuáles son los límites de fuerza para esta tarea?

Los valores de las variables para calcular los factores de escala son:

  • Altura vertical (V): 1,1 metros
  • Distancia horizontal (DH): 10 metros
  • Frecuencia (F): 6 arrastres cada 5 minutos = 1,2

Todas las variables están dentro de los rangos de validez indicados en la tabla 2. La velocidad media (DH·F) es igual a 12, también por debajo del límite superior de validez.

Los MAL50 para la fuerza inicial (MALi) y la sostenida (MALs) se obtienen, respectivamente, a través de las siguientes expresiones:


Las desviaciones estándar son, respectivamente:


Si se tiene en cuenta el criterio del 75% de la población femenina propuesto por los autores de las ecuaciones, es necesario calcular el valor de MAL75 para ambas fuerzas, utilizando, para ello, el valor -0,674 de la variable normal estandarizada Z (tabla 2).


Si, por el contrario, se desea calcular un límite que ofrezca un mayor nivel de protección, puede emplearse el valor de -1,282 para la variable estandarizada Z (tabla 2) y, de esta forma, calcular los límites de fuerza para 90% de la población femenina:


Se observa que el factor de frecuencia FSF es el que supone una mayor penalización para el cálculo del MAL. En el caso de que las fuerzas ejercidas fuesen mayores que los límites anteriores y fuese necesario realizar modificaciones en la tarea de arrastre, la actuación sobre dicha frecuencia ofrecería una mayor posibilidad de variación del MAL con respecto al resto de factores.


Supuesto 2

Sea un trabajador de sexo masculino de 47 años que realiza una tarea de empuje de cargas, consistente en empujar un carro con ruedas en los que transporta ropa desde un almacén a una lavandería situada a 20 metros de distancia. El punto donde las manos empujan el carro está situado a una altura de 100 cm. En promedio, se realiza un viaje cada 4 minutos. Mediante un dinamómetro, se ha medido la fuerza aplicada por el trabajador para poner en movimiento el carro, así como la fuerza aplicada durante el trayecto, obteniéndose unos valores de 290 N y de 130 N respectivamente.
¿Cuál es el porcentaje de trabajadores que pueden ejercer las fuerzas anteriores?

Los valores de las variables para calcular los factores de escala son:

  • Altura vertical (V): 1 metro
  • Distancia horizontal (DH): 20 metros
  • Frecuencia (F): 1 arrastre cada 4 minutos = 0,25

Todas las variables, incluyendo la velocidad media (DH·F), están dentro de los rangos de validez indicados en la tabla 2. Los MAL50 para la fuerza inicial (MALi) y la sostenida (MALs) se calculan, respectivamente, mediante las siguientes expresiones:


Las desviaciones estándar son, respectivamente:


Como en este supuesto se han medido y, por lo tanto, se conocen las fuerzas aplicadas para poner en movimiento el carro, así como para mantenerlo en movimiento, es posible calcular el porcentaje de la población que puede ejercer dichas fuerzas mediante:


Es decir, ambas fuerzas pueden ser ejercidas por más del 75% de la población sin que esto suponga un riesgo. Sin embargo, si se desea un mayor nivel de protección estableciendo el límite en el 90%, siguiendo las recomendaciones de la norma ISO 11228-2 (2007), entonces deberá prestarse atención a la acción de poner en movimiento el carro, ya que la fuerza de 290 N aplicada tiene asociado un porcentaje inferior al 90%.

Se llega a esta misma conclusión si se hubiese optado por calcular, de forma análoga al supuesto anterior, los valores MAL y MAL para ambas fuerzas:


Se comprueba que la fuerza inicial de 290 N es inferior a MALi,75 pero superior a MALi,90.

En cambio, la fuerza sostenida de 130 N es inferior tanto a MALs,75 como a MALs,90.

En las figuras 5 y 6 se muestran las representaciones gráficas de las distribuciones normales para las fuerzas inicial y sostenida, así como los límites anteriores y las fuerzas medidas con el dinamómetro.

 


Figura 5. Representación gráfica de la fuerza inicial y de los límites correspondientes al supuesto 2.



Figura 6. Representación gráfica de la fuerza sostenida y de los límites correspondientes al supuesto 2.

 


BIBLIOGRAFÍA

ISO 11228-2. (2007). “Ergonomics — Manual handling — Part 2: Pushing and pulling”.

ISO/TR 12295. (2014). “Ergonomics — Application document for International Standards on manual handling (ISO 11228-1, ISO 11228-2 and ISO 11228-3) and evaluation of static working postures (ISO 11226)”.

Nogareda, S., Canosa, M. (1998). Levantamiento manual de cargas: ecuación del NIOSH. Instituto Nacional de Seguridad e Higiene en el Trabajo, NTP 477.

Potvin, J. R., Ciriello, V. M., Snook, S. H., Maynard, W. S., & Brogmus, G. E. (2021). “The Liberty Mutual manual materials handling (LM-MMH) equations”. Ergonomics, 64 (8), 955–970. DOI: 10. 1080/00140139. 2021. 1891297.

Real Decreto 487/1997, de 14 de abril, sobre disposiciones mínimas de seguridad y salud relativas a la manipulación manual de cargas que entrañe riesgos, en particular dorso lumbares, para los trabajadores. Boletín Oficial del Estado, núm. 97, de 23/04/1997. Disponible en este enlace.

Snook, S.H. (1978). “The Design of Manual Handling Tasks”. Ergonomics, 21 (12), 963–985. DOI: 10.
1080/00140137808931804
.

Snook, S. H., Ciriello, V. M. (1991). “The design of manual handling tasks: revised tables of maximum acceptable weights and forces”. Ergonomics, 34 (9), 1197-1213. DOI: 10. 1080/00140139108964855.