NTP 1207: Inspecciones internas de materiales e instalaciones eléctricas de baja tensión en zonas con atmósferas explosivas. Parte II - Año 2024

Nota Técnica de Prevención 1.207

Título: 
Inspecciones internas de materiales e instalaciones eléctricas de baja tensión en zonas con atmósferas explosivas. Parte II

Elaborado por:
María del Carmen Díaz Muñoz
Centro Nacional de Nuevas Ténologías (INSST)

Juan Manuel Cano Galdón
FREMAP

Resumen:
En esta NTP, como continuación de la parte I donde se han descrito los aspectos más relevantes en relación con las inspecciones internas de materiales y de instalaciones eléctricas de baja tensión situadas en emplazamientos ATEX, se incluye un caso práctico con el fin de ilustrar la aplicación práctica del proceso de inspecciones internas abordado en la primera parte de esta NTP.

NIPO: 118-20-027-6

Autor: Instituto Nacional de Seguridad y Salud en el Trabajo (INSST), O.A., M.P.

Contiene: 4 páginas

Descargar PDF (2,9 MB)

Contenido relacionado

Contenido del documento en formato texto

Las NTP son guías de buenas prácticas.Sus indicaciones no son obligatorias salvo que estén recogidas en una disposición normativa vigente. A efectos de valorar la pertinencia de las recomendaciones contenidas en una NTP concreta es conveniente tener en cuenta su fecha de edición.

 

CASO PRÁCTICO

Proceso de inspecciones en una extractora de aceite de orujo.

La empresa considerada es una extractora de aceite de orujo de nueva creación. La planta dispone de dos áreas diferenciadas: la zona o planta de secado y la zona o planta de extracción. A continuación, se describen brevemente los procesos que se llevan a cabo en cada una de ellas:

  • Zona de secado: el orujo se somete a procesos físicos de secado, prensado y centrifugado obteniendo, por un lado, orujo graso seco y, por otro, un subproducto: el hueso de aceituna u orujillo utilizado como combustible de los hornos de secado.
  • Zona de extracción: se utiliza como sistema de extracción un reactor en continuo, en el que se ponen en contacto hexano y orujo graso seco en dos flujos a contracorriente.

La última parte del proceso consiste en la separación, mediante destilación, del aceite y el hexano, obteniendo por un lado el aceite de orujo crudo y por otro hexano que se reutiliza en el reactor de extracción. Como consecuencia de los procesos descritos, existen áreas en las que se pueden formar atmósferas explosivas, tanto por presencia de gases y vapores inflamables debido al hexano (planta de extracción), como por la presencia de polvo combustible (planta de secado de orujo). Por consiguiente, los equipos e instalaciones eléctricas deberán ser adecuados a zonas ATEX y se someterán a las inspecciones correspondientes. Este ejemplo se centrará únicamente en el proceso de inspecciones internas en los equipos e instalaciones eléctricas instaladas en la zona de secado.

La empresa cuenta con un servicio de mantenimiento compuesto por un jefe de mantenimiento y tres operarios.
El jefe de mantenimiento posee la formación correspondiente a persona técnica con función ejecutiva y dos de los operarios son personal cualificado.

Antes de la puesta en marcha de la planta extractora, el jefe de mantenimiento, con el asesoramiento del servicio de prevención, recaba información de la evaluación de riesgos laborales, con el fin de elaborar un listado de las áreas identificadas como zonas ATEX, su clasificación y ubicación, y del material e instalaciones eléctricas presentes en las mismas.

En concreto, se identifican los siguientes equipos en la zona de secado:

  • motores, encargados de mover las cintas transportadoras que se usan para trasladar el orujo seco,
  • equipos de instrumentación y control (sensores de nivel en silos y controladores de temperatura y presión),
  • cajas de conexiones y
  • luminarias.

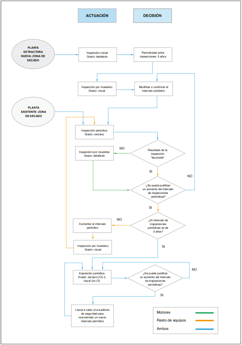
Posteriormente, el jefe de mantenimiento elabora el plan de inspecciones internas. Al no contar con personal que desarrolle su tarea habitual en estos equipos, opta por la modalidad de inspecciones periódicas. Asimismo, diseña un diagrama de decisión que se incorporará al plan. Dicho diagrama consta de dos entradas: una válida para plantas nuevas y otra válida para plantas ya en funcionamiento que no hayan sido sometidas a una inspección inicial. Asimismo, se disponen flujos de decisión diferenciados, en función de los resultados de las inspecciones, para los motores, para el resto de los equipos y para ambos grupos.

Por otro lado, establece la siguiente clasificación de los resultados de las inspecciones:

  • Favorable: cuando no se encuentran defectos o si los hay son leves.
  • Condicionada: cuando exista un defecto grave o uno leve que, habiéndose detectado en inspecciones anteriores, no se hubiera subsanado.
  • Desfavorable: cuando exista un defecto muy grave.

Antes de la puesta en marcha de la planta de secado se debe realizar una inspección inicial de grado detallado de todos los equipos indicados anteriormente, conforme a la norma UNE-EN 60079-14. Posteriormente, se fija una periodicidad provisional de 3 años para efectuar la primera inspección periódica con inspecciones por muestreo adicionales en grado visual, a fin de confirmar o modificar el intervalo propuesto. El tamaño de muestra será del 10% de los equipos ATEX instalados ya que, dado que la planta es nueva, se considera que es suficiente.

Durante estas inspecciones por muestreo, se observa acumulación de capas de polvo sobre superficies de la planta (suelo y paredes) y sobre los equipos instalados (motores, cajas de conexiones, luminarias, etc.). Este hecho puede deteriorar el interior de los equipos y provocar que pierdan sus propiedades ya que, por un lado, las capas de polvo evitan la disipación de calor, pudiendo aumentar la temperatura superficial del equipo por encima de la temperatura superficial máxima que aparece en el marcado y, por otro, el polvo inflamable podría penetrar en el interior de las cajas de conexiones donde existen partes activas que pueden actuar como fuente de ignición. Por este motivo, se adelanta la siguiente inspección periódica a los 2 años en lugar de a los 3 inicialmente previstos.


Figura 1. Imagen de acumulación de polvo en motor.

Al cabo de 2 años, en la inspección periódica se detecta un número elevado de fallos leves, entre ellos la acumulación de capas de polvo. Además de subsanarlos, se decide realizar en el periodo de 1 año una inspección por muestreo en grado detallado para determinar si el polvo ha penetrado en el interior de los equipos. Dado que la inspección en grado detallado exige la desconexión de equipos y, por tanto, la parada de los mismos, se mantiene la muestra en el 10 %. Se obtienen los siguientes resultados:

  • En luminarias, cajas de conexiones y equipos de instrumentación no se encuentran fallos significativos que indiquen defectos generalizados. Por lo tanto, en estos equipos es posible aumentar el intervalo entre inspecciones periódicas a 3 años, efectuando inspecciones por muestreo en grado visual durante el periodo comprendido entre las mismas.
  • En el 50 % de los motores que mueven los tornillos sin fin inspeccionados (utilizados para mover el orujo seco por la planta de secado) se perciben vibraciones excesivas que han provocado que el ajuste de los prensaestopas de entrada de cable no sea perfecto. Esto explica la presencia de polvo en el interior de las cajas de conexión de los motores. Las vibraciones pueden aparecer por diversas causas, (desalineación, desbalance, fallos en rodamientos, fallos eléctricos, fallos en la lubricación, etc.). En este caso, se debe a que la cantidad de lubricante en los rodamientos es menor que la especificada por el fabricante.


Figura 2. Imagen de acumulación de polvo en entrada de prensaestopas.

Ante estos defectos, se adoptan las siguientes medidas:

  • Generar una orden de mantenimiento con objeto de corregir las vibraciones y subsanar así los problemas en las entradas de cable.
  • Limpiar el polvo acumulado en el interior de las cajas de conexiones de los motores, aprovechando que se abren para la inspección.
  • Programar un aumento de los ciclos de limpieza para evitar la acumulación de polvo y que este pueda penetrar en los motores.

Por todo ello, respecto al plan de inspecciones para los motores, se mantiene la periodicidad en 2 años. Pasado este tiempo, se realizará una inspección periódica en grado cercano. Si continuara el deterioro en los prensaestopas de entrada de cable a las cajas de conexiones a pesar de haber corregido el fallo de vibraciones, se mantendría el intervalo de inspecciones periódicas en 2 años con inspecciones por muestreo en grado detallado. Si, por el contrario, no se detectaran fallos significativos, se podría aumentar el intervalo de inspecciones periódicas a 3 años, como en el resto de los equipos.

En aquellos casos en que se mantenga el intervalo entre inspecciones periódicas en 3 años, en las siguientes inspecciones periódicas el grado de inspección —cercano o visual— va a depender de la existencia o no de fuentes de ignición (CI) en el equipo. Dado que los motores utilizan protección por envolvente, existen componentes internos del material que en funcionamiento normal producen arcos o chipas, por lo tanto, el grado de inspección debe ser cercano. En el caso de no detectar fallos en las sucesivas inspecciones por muestreo y periódicas, se podría aumentar el intervalo en el que se llevan a cabo las inspecciones, por ejemplo, a 4 años. Para ello sería necesario realizar una auditoría de seguridad que recomiende dicho aumento de la periodicidad.


Figura 3: Diagrama de decisión de un proceso de inspecciones internas. Elaboración propia a partir del diagrama de la norma UNE-EN 60079-17.

 

BIBLIOGRAFÍA

Ley 31/1995, de 8 de noviembre, de Prevención de Riesgos Laborales.

Real Decreto 681/2003, de 12 de junio, sobre la protección de la salud y la seguridad de los trabajadores expuestos a los riesgos derivados de atmósferas explosivas en el lugar de trabajo.

Real Decreto 144/2016 de 8 de abril, por el que se establecen los requisitos esenciales de salud y seguridad exigibles a los aparatos y sistemas de protección para su uso en atmósferas potencialmente explosivas.

Real Decreto 614/2001, de 8 de junio, sobre disposiciones mínimas para la protección de la salud y seguridad de los trabajadores frente al riesgo eléctrico.

Real Decreto 486/1997, de 14 de abril, por el que se establecen las disposiciones mínimas de seguridad y salud en los lugares de trabajo.

Guía técnica para la evaluación y prevención de los riesgos derivados de atmósferas explosivas en el lugar de trabajo (INSST; 2021).

Guía técnica para la evaluación y prevención del riesgo eléctrico (INSST; 2020).

Guía técnica para la integración de la prevención de riesgos laborales en el sistema general de gestión de la empresa (INSST; 2015).

Real Decreto 842/2002, de 2 de agosto, por el que se aprueba el Reglamento electrotécnico para baja tensión.

Guía Técnica de aplicación del Reglamento Electrotécnico de Baja Tensión.

Norma UNE-EN 1127-1:2020 Atmósferas explosivas. Prevención y protección contra la explosión. Parte 1: Conceptos básicos y metodología.

Norma UNE-EN 60079-0:2021 Atmósferas explosivas. Parte 0: Equipo. Requisitos generales.

Norma UNE-EN 60079-10-1: 2022 Atmósferas explosivas. Parte 10-1: Clasificación de emplazamientos. Atmósferas explosivas gaseosa.

Norma UNE-EN 60079-10-2: 2016 Atmósferas explosivas. Parte 10-2: Clasificación de emplazamientos. Atmósferas explosivas de polvo.

Norma UNE-EN 60079-14:2016 Atmósferas explosivas. Parte 14: Diseño, elección y realización de las instalaciones eléctricas.

Norma UNE-EN 60079-17:2014 Atmósferas explosivas. Parte 17: Inspección y mantenimiento de instalaciones eléctricas.

Norma EN-IEC 60079-17:2024 Atmósferas explosivas. Parte 17: Inspección y mantenimiento de instalaciones eléctricas.