NTP 0925: Exposición simultánea a varios agentes químicos: criterios generales de evaluación del riesgo - Año 2011

Nota Técnica de Prevención 0925
 
Título: 
Exposición simultánea a varios agentes químicos: criterios generales de evaluación del riesgo
 
Elaborado por: 
Núria Cavallé Oller 
Centro Nacional de Condiciones de Trabajo (INSHT)
 
Resumen: 
En esta Nota Técnica se proponen criterios para la evaluación del riesgo laboral por exposición simultánea a varios agentes químicos, situaciones en las que pueden existir efectos combinados, ya sean aditivos, sinérgicos o antagónicos. Se expone un procedimiento sistemático basado en la información toxicológica disponible sobre las mezclas, los agentes y sus efectos comunes. Si se identifi can tales efectos comunes pero no puede determinarse la naturaleza de la interacción, se propone tratarlos al menos como aditivos. Se listan fuentes de información y una aplicación informática para facilitar la recopilación y análisis de la información necesaria.
 

NIPO: -

Autor: Instituto Nacional de Seguridad e Higiene en el Trabajo (INSHT)

Contiene: 8 páginas

Descargar PDF (411,7 KB)

Contenido relacionado

Contenido del documento en formato texto

Las NTP son guías de buenas prácticas. Sus indicaciones no son obligatorias salvo que estén recogidas en una disposición normativa vigente. A efectos de valorar la pertinencia de las recomendaciones contenidas en una NTP concreta es conveniente tener en cuenta su fecha de edición.

 

1. INTRODUCCIÓN

La coexistencia de varios agentes químicos es un hecho habitual en los puestos de trabajo y cobra especial relevancia en determinados sectores u operaciones (tabla 1). En estas situaciones la toma de decisiones se convierte en un proceso complejo donde influye no sólo el número de agentes y vías de exposición considerados, sino la posibilidad de que existan interacciones de distinta naturaleza entre los agentes, que determinen un nivel o tipo de riesgo distinto al que supondría la exposición independiente a los mismos. Existe poca información toxicológica sobre mezclas (incluso las más habitualmente presentes en entornos industriales, como disolventes, humos de combustión, etc) y en consecuencia es difícil encontrar directrices que indiquen cómo proceder en tales situaciones. Con carácter general, el procedimiento de actuación es la evaluación independiente de cada agente y la posterior determinación, mediante el análisis bibliográfico, de la necesidad de considerar interacciones entre agentes y en caso afirmativo el estudio de dicha interacción. 

La normativa sobre prevención de los riesgos laborales derivados de agentes químicos (Real Decreto 374/2001, artículo 3. 6) menciona la necesidad de considerar la posible combinación de los distintos agentes presentes. El apartado correspondiente de la Guía Técnica remite al documento sobre “Límites de exposición profesional para Agentes Químicos en España” donde se adopta el criterio propuesto por la ACGIH, que constituye prácticamente la única referencia disponible hasta hace pocos años sobre el tratamiento de las exposiciones combinadas y que se reproduce más adelante en esta Nota Técnica. 

En cuanto a la terminología a emplear, la literatura consultada se refiere a exposición agregada cuando se considera la exposición a un solo agente por todas las vías de exposición y a exposición acumulada cuando se consideran todos los agentes por todas las vías de exposición. Otros términos empleados, sin especificación de las vías consideradas, son coexposición, exposición múltiple, o exposición combinada, siendo más habitual este término cuando se habla de efectos. 

A efectos de esta Nota Técnica las exposiciones combinadas se definen como aquéllas sufridas de forma simultánea a varios agentes químicos (se analiza más adelante el concepto de simultaneidad), y por la principal vía de exposición en higiene industrial, la inhalatoria. 

No se tratan en este documento los efectos combinados de la exposición a agentes químicos y físicos, como por ejemplo ruido (véase apéndice 5 de la Guía Técnica del Real Decreto 286/2006) o de agentes químicos y hábitos tóxicos (por ejemplo, consumo de alcohol).


2. TIPOS DE INTERACCIONES

La exposición simultánea a dos o más agentes químicos puede provocar interacciones entre ellos modificando su comportamiento toxicológico, tanto a nivel toxicocinético (la forma como actúa el organismo sobre ellos, es decir cambios en la absorción, distribución, transformación y excreción) como a nivel toxicodinámico (cambios en los efectos causados sobre el organismo que tienen lugar en los receptores de los órganos diana). 

La interacción toxicocinética y en concreto la biotransformación, puede manifestarse como:

  • a) inhibición del metabolismo de un agente (ejemplos: inhibición del benceno por el tolueno, del tricloroetileno por el percloroetileno, del hexano por el tolueno y la metiletilcetona...).
  • b) inhibición metabólica mutua (por ejemplo, inhibición metabólica de tolueno, xileno, estireno y tricloroetileno cuando se sufre exposición simultánea a todos ellos).
  • c) potenciación del metabolismo de un agente (por ejemplo, del benceno en presencia de exposición a etilacetato).

 


Está demostrado que, con carácter general, la interacción es tanto mayor cuanto más elevadas sean las concentraciones de los agentes presentes. 

A nivel toxicodinámico se definen los siguientes mecanismos:

  • a) Aditividad: el efecto total está compuesto por cada uno de los efectos individuales. El tratamiento que se hace de ello en la práctica es la suma aritmética de los índices de exposición. Esto corresponde a una situación de no interacción toxicocinética.
  • b) Sinergia o potenciación: el efecto de un agente se ve incrementado debido a la presencia de otros agentes. En algunos textos se matiza la potenciación como el incremento en el efecto provocado por un tóxico activo en presencia de otros mucho menos activos.
  • c) Antagonismo: los agentes interfieren entre ellos provocando una reducción en el efecto global.

En caso de no existir interacciones en la actuación de los agentes se habla de efectos independientes, y su valoración se realiza también de forma independiente. 

Pese a lo que pudiera pensarse leyendo las definiciones anteriores, la frontera entre la consideración de efectos independientes y efectos aditivos no está claramente delimitada. De hecho, es función de la mayor o menor especificidad con que se defina el órgano o sistema afectado. Es decir, considerando por ejemplo que el órgano afectado son las “vías biliares intrahepáticas” o bien el “hígado”, hay más posibilidades de concluir que los efectos son independientes en el primer caso que en el segundo, dado que esta última es una definición más amplia. Aplicando el mismo razonamiento hasta el extremo, cualquier acción de más de un agente químico en el organismo humano como unidad merecería que se contemplaran sus efectos conjuntos. Este enfoque, mucho más restrictivo en términos de exposición permitida, es el que se adopta en medioambiente, donde la toxicidad o ecotoxicidad se define como la capacidad de causar daño a un organismo (humano o no). La diferenciación en este campo viene determinada por el tipo de organismo o de especie, y en consecuencia, centrándose sobre una única especie, los efectos de distintos agentes químicos se tratan de forma aditiva por defecto. En salud laboral no sería posible ni razonable adoptar esta visión, pero sí sirve esta reflexión para poner la atención en situaciones donde exista gran multiplicidad de agentes químicos. El control ambiental en higiene industrial se fundamenta casi exclusivamente en el análisis de los compuestos individuales (por ejemplo, las listas de valores límite profesionales). Pero al igual que ante determinados agentes (cancerígenos, sensibilizantes...) se hace especial énfasis sobre la necesidad de mantener la exposición al menor nivel posible, los casos en que existan exposiciones múltiples o combinadas deberían tratarse también de forma diferenciada, sin esperar por ello obtener siempre un juicio cuantitativamente satisfactorio. Además, manteniendo las concentraciones ambientales de cada agente a niveles bajos, se minimiza también la posible acción global y las interacciones entre ellos. 

Los efectos más frecuentemente descritos en la bibliografía son los de potenciación, especialmente en efectos hepáticos, renales y del sistema nervioso. Por ejemplo, la hepatotoxicidad de los disolventes halogenados, ampliamente utilizados como desengrasantes y decapantes, se ve potenciada por la exposición simultánea a cetonas o a otras sustancias que se metabolizan a cetonas; el efecto neurotóxico del hexano, usado anteriormente en la industria del calzado, se ve potenciado también en presencia de cetonas, aún siendo estas sustancias poco neurotóxicas. 

Agentes de la misma familia química pueden afectar del mismo modo los receptores de los órganos diana, pero ello no constituye una regla general. Normalmente la elevada toxicidad de un agente se asocia a su mayor estabilidad química, por ser moléculas más difíciles de degradar por el organismo. Así, dentro de una misma familia química surgen casos de especial toxicidad, como por ejemplo el benceno en relación al tolueno o el tetracloruro de carbono en relación a otros hidrocarburos clorados. 

Por otra parte, también existen interacciones entre compuestos muy distintos químicamente que afectan incluso por mecanismos distintos a tales receptores (por ejemplo, metales pesados y disolventes orgánicos halogenados, ambos tóxicos para la función renal). Por ello es importante también dotar de flexibilidad el concepto de “mismo efecto” al cual hace referencia el criterio de la ACGIH y el documento de los LEP.

Finalmente, es importante destacar que la interacción toxicocinética normalmente dará lugar a una interacción toxicodinámica, pero no necesariamente siempre. De igual forma, la interacción toxicocinética podría provocar unos efectos distintos a los descritos para cada agente separadamente, no sólo en la magnitud de los mismos sino en su naturaleza o en los órganos diana (por ejemplo, el agente A altera el metabolismo de B, de forma que B se elimina por otra ruta metabólica con especies de mayor toxicidad para el organismo). Por ello, cuando exista información sobre el efecto conjunto de los agentes, su consulta es prioritaria al estudio de la toxicología individual de cada compuesto.


3. EVALUACIÓN DE LAS EXPOSICIONES SIMULTÁNEAS

En este apartado se considera, en primer lugar, el procedimiento de actuación ante las exposiciones simultáneas, y a continuación se presentan algunas fuentes de información disponibles. 

Procedimiento de actuación

En algunos casos, normalmente cuando los agentes se manipulan siempre dentro de mezclas, incluso de composición fija, o sean en si mismos una mezcla de agentes químicos, se han llegado a establecer valores límite de exposición para estas mezclas. Como ejemplo de ello se encuentran las nieblas de aceites minerales, harina, hidrocarburos alifáticos C1-C4, mezcla de los tres isómeros de xileno, etc. Estos casos pueden tratarse como un único agente químico, sin la consideración de exposiciones combinadas, y atendiendo a las indicaciones que se proporcionan junto al valor límite (por ejemplo, la necesidad de determinar además alguno de los componentes separadamente por tener límites específicos asignados,...).

Sin embargo, la mayoría de los casos corresponden a situaciones que implican la manipulación simultánea de varios agentes químicos (por ejemplo, disolventes orgánicos en un proceso de extracción o limpieza, fabricación de piezas de distintos metales, aleaciones o recubrimientos, etc..), para los que no se dispone de límites de exposición como mezclas. 

La evaluación de los efectos combinados a agentes químicos es una cuestión todavía poco estudiada y la información toxicológica disponible corresponde a los compuestos individuales. El documento sobre los límites de exposición profesional en España establece que “...cuando están presentes en el ambiente varios agentes que ejercen la misma acción sobre los mismos órganos o sistemas, es su efecto combinado el que requiere una consideración preferente. Dicho efecto combinado debe ser considerado como aditivo, salvo que se disponga de información que indique que los efectos son sinérgicos o bien independientes. ” .

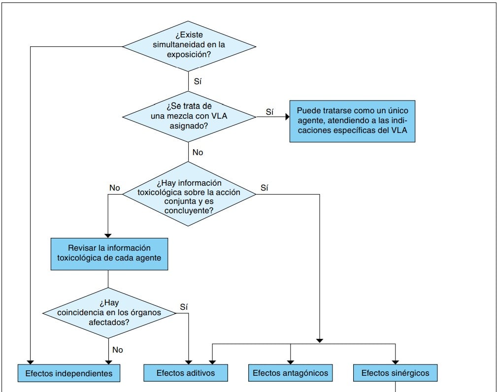
Partiendo de esta premisa, se propone un procedimiento general de actuación que se describe a continuación y se resume en la figura 1:

  1. Determinar si existe simultaneidad en la exposición a varios agentes químicos, mediante la observación de las condiciones de trabajo. La simultaneidad se interpreta en sentido amplio, es decir, se considerarán también como simultáneas dos exposiciones “secuenciales” pero sufridas dentro de una misma base temporal, la que marque el criterio de valoración empleado, que es, con carácter general, la jornada laboral de 8 horas. Desde el punto de vista científico, las exposiciones múltiples en una base temporal más amplia, por ejemplo semanas o meses, también podrían conducir al desarrollo de efectos para la salud (incluso respetándose los límites de exposición). Está cuestión es difícilmente abordable mediante el control ambiental, puesto que éste se ciñe al cumplimiento de los límites durante la jornada, con la única excepción de la valoración semanal. Por ello, en el caso de exposiciones combinadas en períodos de tiempo más amplios el control biológico y la vigilancia de la salud de los trabajadores adquieren una especial importancia.
  2. Revisar la información toxicológica para conocer los efectos, los órganos diana y los mecanismos de acción de cada agente, así como información acerca de la acción conjunta (existe poca documentación publicada al respecto). A modo de resumen no exhaustivo se ofrece un listado de efectos sobre órganos y sistemas y de los agentes que pueden provocarlos (tabla 2). Esta información debe proceder de fuentes rigurosas y lo más actualizadas posible.
  3. Si no existe información sobre la acción conjunta y de la documentación toxicológica individual se deduce que no hay coincidencias en los órganos afectados por los distintos agentes, considerar los efectos como independientes.
  4. Si existen agentes que actúan sobre el mismo órgano o sistema (incluso cuando no pueda afirmarse que ejercen la misma acción): a) Recabar información toxicológica sobre la acción conjunta de los agentes, que describa el tipo de efecto (aditivo, sinérgico, antagónico) (véase tabla 3). Si los efectos descritos son sinérgicos habrá que llevar a cabo un estudio individualizado para concretar las condiciones de exposición, reforzar las medidas preventivas (recordando que la sustitución es prioritaria) y especialmente desarrollar un programa de control biológico y de vigilancia de la salud (véase apartado sobre CONTROL BIOLÓGICO Y VIGILANCIA DE LA SALUD) que permita detectar alteraciones de forma precoz.

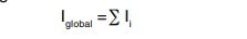
Ante efectos antagónicos se procedería a considerarlos como independientes, y en cualquier caso respetar los valores límite de exposición de cada agente específico. Es probable que la información disponible sobre este punto sea muy limitada. b) Si no se obtiene información sobre el punto a), considerar los efectos como aditivos. En tal caso, y cuando los agentes tengan establecido valor límite de exposición individual, proceder a la suma de los índices de exposición. De acuerdo con lo expuesto en el apéndice 4 de la Guía Técnica del Real Decreto 374/2001, se calcula el índice de exposición (diario o de corta duración) para cada agente como:


Y el índice global se calcula como sumatorio de los índices de cada agente:


Cuando el índice de exposición es mayor que la unidad se concluye directamente que la exposición es inaceptable. 

Para valores inferiores a la unidad las conclusiones no son inmediatas (excepto si se obtiene un valor muy bajo, tal como 0,1 o inferior) y es necesario un tratamiento estadístico para el sumatorio de los índices análogo al que se aplica a los índices individuales en el mencionado apéndice 4. 

Cuando los respectivos límites de exposición están establecidos para efectos distintos de los comunes, calcular el sumatorio no sería numéricamente correcto, pero en cualquier caso preferible a considerar los efectos como independientes. Ya se ha dicho anteriormente que las exposiciones combinadas deben ser motivo de especial atención y en muchas ocasiones el cálculo del índice global es la única posibilidad de expresar de una forma objetiva la existencia de este factor de riesgo. 

La figura 1 presupone que la evaluación es cuantitativa, es decir, por medición de las concentraciones en el aire. Si se desea llevar a cabo un análisis cualitativo, algo siempre recomendable al menos en una primera etapa cualquier evaluación de riesgos, es necesario realizar una serie de consideraciones al respecto. Los modelos simplificados o cualitativos (véase NTP 750 y NTP 872), por su naturaleza de primera estimación o aproximación al riesgo higiénico con el mínimo número de variables, no consideran a priori en su ámbito de aplicación el tratamiento de los efectos combinados. Sin embargo, muchos de ellos permiten la intervención del técnico experto para modificar los resultados “estándar” que ofrecen. Por ello, pueden resultar útiles como herramienta donde recoger los resultados de la evaluación, incluso ante la consideración de efectos combinados. Ninguno de los actualmente publicados permite un juicio rápido o directo sobre las posibles interacciones, siendo necesario revisar exhaustivamente la documentación disponible, tal y como se desprende de la presente Nota Técnica. Por otra parte, más adelante se ofrecen referencias de interés, entre ellas una aplicación informática disponible on-line, que puede facilitar mucho el tratamiento de este tipo de situaciones. 


 




Algunas fuentes de información disponibles

Del procedimiento descrito en el apartado “Procedimiento de actuación” se deduce que la búsqueda y el análisis de información toxicológica en bases de datos especializadas es un paso imprescindible en la inmensa mayoría de los casos. Por ello, es conveniente disponer de fuentes de referencia de reconocido prestigio, a la vez que acotar un pequeño número de ellas para facilitar la selección de la información, dadas las múltiples posibilidades ac tualmente disponibles a través de Internet. Se destacan las siguientes:

  • “Documentación toxicológica para el establecimiento de los límites de exposición profesional para agentes químicos” (consultable en http://www.insht.es), donde se resume la información que ha servido de base y aparecen los los efectos críticos para los que se esta blece cada uno de los límites.
  • TLV-TWA de la ACGIH, que incluye junto al valor límite el principal el efecto o efectos para los cuales protege.
  • Toxnet: Conjunto de bases de datos de la National Li brary of Medicine disponibles on-line (http://toxnet.nlm.nih.gov/cgi-bin/sis/search) con información toxicológi ca sobre agentes químicos.
  • La base de datos “Mixie” publicada por el instituto ca nadiense Robert-Sauvé. Se trata de una herramienta informativa y de cálculo del índice de exposición para la evaluación de exposiciones combinadas a agentes químicos. Contiene extensa información sobre toxico logía de los compuestos individuales y, cuando existe, sobre las mezclas, aunque esta información está ba sada en muy pocos estudios y no resulta concluyente por el momento. Puede consultarse en Internet: http://www.irsst.qc.ca/en/_outil_100037.html. Hasta el momento, esta herramienta es la que ha tra tado el tema de una forma más completa y exhaustiva desde el punto de vista de la exposición laboral. El análisis se realiza en dos fases: 1) El usuario aporta los datos de exposición y se calculan los índices de exposición para cada agente si disponen de criterio de valoración ambiental. Se asocia cada agente a sus órganos diana (información contenida en la base de datos para 700 sustancias) y se identifican las coincidencias entre agentes; 2) Cuando existen coincidencias entre agentes se ofrece un segundo nivel de información que en algunos casos permite determinar la naturaleza de la interacción (disponible para pocas mezclas aún y todas ellas binarias). En caso de existir estudios experimentales sobre la toxicología de la mezcla también pueden consultarse aunque no se han identificado efectos comunes (respondería únicamente a una interacción toxicocinética).


4. CONTROL BIOLÓGICO Y VIGILANCIA DE LA SALUD

El resultado del control biológico de los trabajadores expuestos simultáneamente a varios agentes químicos puede verse alterado con motivo de las interacciones a nivel toxicocinético entre dichos agentes. Por ejemplo, cuando se inhibe el metabolismo de un agente A como consecuencia de la acción de otro agente B, se miden en orina valores del agente A inferiores y niveles en sangre superiores a los esperados. 

Cuando se asumen efectos aditivos, al igual que se plantea la aditividad de los índices de exposición, algunos autores han sugerido que puede plantearse también la aditividad de los índices biológicos (relación entre el indicador y el criterio de valoración). Esta aproximación sólo tiene sentido cuando el indicador biológico se interpreta como el valor más probable del metabolito en el espécimen biológico de un trabajador que ha estado expuesto al nivel ambiental permitido para este contaminante y no cuando el indicador biológico representa una concentración máxima permitida en el espécimen biológico. 

Una situación particular es aquélla en la que los agentes químicos tienen metabolitos en común. Ejemplos de ello son ácido tricloroacético en orina como indicador de la exposición a percloroetileno, tricloroetileno; la metahemoglobina en sangre para inductores de la metahemoglobina (dinitro y trinitrotolueno, anilinas, monóxido de nitrógeno, etc). En estos casos la inespecificidad del indicador es una ventaja puesto que permite tener una idea de la exposición global o acumulada a distintos agentes con el mismo efecto. 

El control biológico sobre indicadores de efecto (alteraciones bioquímicas o funcionales en su fase inicial, todavía reversibles) y la vigilancia de la salud, pueden ser muy útiles para conocer la dosis efectiva en el órgano diana y el riesgo para la salud de un individuo. Asimismo permiten adquirir un mayor conocimiento sobre los mecanismos toxicológicos para el tratamiento general de la exposición a mezclas de agentes químicos, campo que requiere todavía una importante profundización en su conocimiento.


5. CONCLUSIONES

El único enfoque hasta ahora aplicado en higiene industrial en relación a las exposiciones combinadas es el proporcionado por la ACGIH, que adopta también el documento sobre Límites de Exposición Profesional en España. Este criterio indica que cuando varios agentes químicos ejerzan la misma acción sobre los mismos órganos o sistemas, sus efectos se considerarán aditivos, salvo que se disponga de información que demuestre que son sinérgicos o bien independientes. Sin embargo, es sumamente difícil llegar a determinar que el efecto de dos o más tóxicos sobre el órgano diana es “el mismo”. Por ello, incluso cuando no pueda afirmarse que los efectos sean los mismos, pero si el órgano o sistema afectado, es razonable, tal y como se propone en esta NTP, considerarlos como aditivos (ello corresponde a la ausencia de interacción toxicocinética entre los agentes químicos). En la necesaria revisión de la toxicología de las mezclas y, principalmente, por su mayor disponibilidad, de los agentes individuales, se identificará en primer lugar el órgano diana o el sistema afectado y si existen efectos comunes entre varios agentes, se empleará el criterio de la aditividad, en ausencia de información sobre otro tipo de efectos sinérgicos, antagónicos o independientes. 

A nivel formal o documental la aditividad de los efectos se expresa a través de la suma de los índices de exposición, pero la evaluación de los riesgos higiénicos no acaba, en absoluto, con el cálculo de un mero sumatorio de índices. El objetivo de la evaluación es que, como resultado del proceso informativo sobre la magnitud y naturaleza de los riesgos, pueda plantearse un programa de acciones dirigidas a evitar o minimizar la exposición, siendo las exposiciones a múltiples agentes químicos un caso de especial interés. Minimizando la exposición se reducen también las interacciones entre agentes, y lo más importante, la magnitud de los efectos. 

 


BIBLIOGRAFÍA

(1) AMERICAN CONFERENCE OF GOVERNMENTAL INDUSTRIAL HYGIENISTS. TLV Valores límite para sustancias químicas y agentes físicos en el ambiente de trabajo e Índices biológicos de exposición. Generalitat Valenciana (versión autorizada en castellano), 2011. 

(2) ALESSIO L. Multiple exposure to solvents in the workplace Int Arch Occup Environ Health (1996) 69:1-4

(3) BADOT P, DEGIORGI F, ADAM O, CRINI G. Combined Exposure to Mixture of Chemicals. An Impossible Challenge? CNRS – University of Franche-Comté, Chrono-environment Laboratory. France (No publicado)

(4) INSTITUTO NACIONAL DE SEGURIDAD E HIGIENE EN EL TRABAJO Límites de exposición profesional para Agentes Químicos en España.
INSHT, 2011. 

(5) LABORDA R, BERNAL F, POLANCO B. Procedimiento estadístico para evaluar la exposición a mezclas de contaminantes químicos con efectos aditivos. Arch Prev Riesgos Labor 2000;3(1):29-36

(6) MEEK M, BOOBIS A, CROFTON K, HEINEMEYER G, VAN RAAIJ M, VICKERS C. Risk assessment of combined exposure to multiple chemicals: A WHO/IPCS framework Reg Tox Pharma 60 (2011) S1–S14

(7) MONOSSON E. Chemical Mixtures: Considering the Evolution of Toxicology and Chemical Assessment Env Health Perspectives Vol 113, nº4, abril 2005

(8) NIOSH Mixed exposures research agenda. A Report by the NORA mixed exposures team. Centers for Disease Control and Prevention, 2005. 

(9) OBIOLS J. Control biológico de los trabajadores expuestos a contaminantes químicos INSHT, 1998.  

(10) TARDIF R, CHAREST-TARDIF G. The importance of measured end-points in demonstrating the occurrence of interactions: a case-study with methylchloroform and m-xylene. Toxicological Sciences 49, 312-317 (1999)

(11) VYSKOCYL A ET AL. Interactions toxicologiques en milieu de travail. Phase 1. Rapport 279. IRSST, 2001. 

(12) VYSKOCYL A ET AL. Impact des interactions toxicologiques sur la gestion des situations d’exposition à des contaminants multiples. Rapport 425 IRSST, 2005. 

(13) XIAO J Q, LEVIN S M. The Diagnosis and Management of Solvent-Related Disorders Am J Ind Med 37:44-61, 2000

(14) Real Decreto 374/2001, de 6 de abril sobre la protección de la salud y seguridad de los trabajadores contra los riesgos relacionados con los agentes químicos durante el trabajo. BOE nº 104 de 1 de mayo de 2001. 

(15) Real Decreto 665/1997 (modificado por Real Decreto 1124/2000 y Real Decreto 349/2003), de 12 de mayo, sobre la protección de los trabajadores contra los riesgos relacionados con la exposición a agentes cancerígenos durante el trabajo.