Noticias INSST - Página 17

"Noticias INSST" es el espacio que el INSST utiliza para informar de los últimos trabajos en materia de prevención de riesgos laborales, de índole normativa, técnica y divulgativa, editados por el Instituto y que se han puesto a disposición del público; los cursos y jornadas técnicas sobre temas de seguridad y salud en el trabajo, así como los materiales didácticos relacionados, ponencias, vídeos y cualquier otra información que se considere de interés.

Suscribirse en Suscribirse a Noticias del INSST

Imagen de la directora del INSST y la Fundación Manantial después de firmar el acuerdo

El INSST y la Fundación Manantial se alían para seguir mejorando la inclusión y reforzar la salud mental en el trabajo

El Instituto Nacional de Seguridad y Salud en el Trabajo (INSST) y la Fundación Manantial, entidad de referencia en la atención a personas con problemas graves de salud mental, han firmado un protocolo de actuación para impulsar acciones de formación, información y sensibilización dirigidas a mejorar la cultura preventiva y desterrar el estigma asociado a los trastornos mentales en los centros de trabajo.

28 de abril: Jornada Técnica: Día Mundial de la Seguridad y Salud en el Trabajo 2025

El Instituto Nacional de Seguridad y Salud en el Trabajo (INSST), O.A., M.P., la Oficina de la Organización Internacional del Trabajo (OIT) para España y la Agencia Europea para la Seguridad y la Salud en el Trabajo (EU-OSHA) organizan conjuntamente la jornada técnica de conmemoración del Día Mundial de la Seguridad y Salud en el Trabajo en la que colabora la Red Española de SST (#RESST).

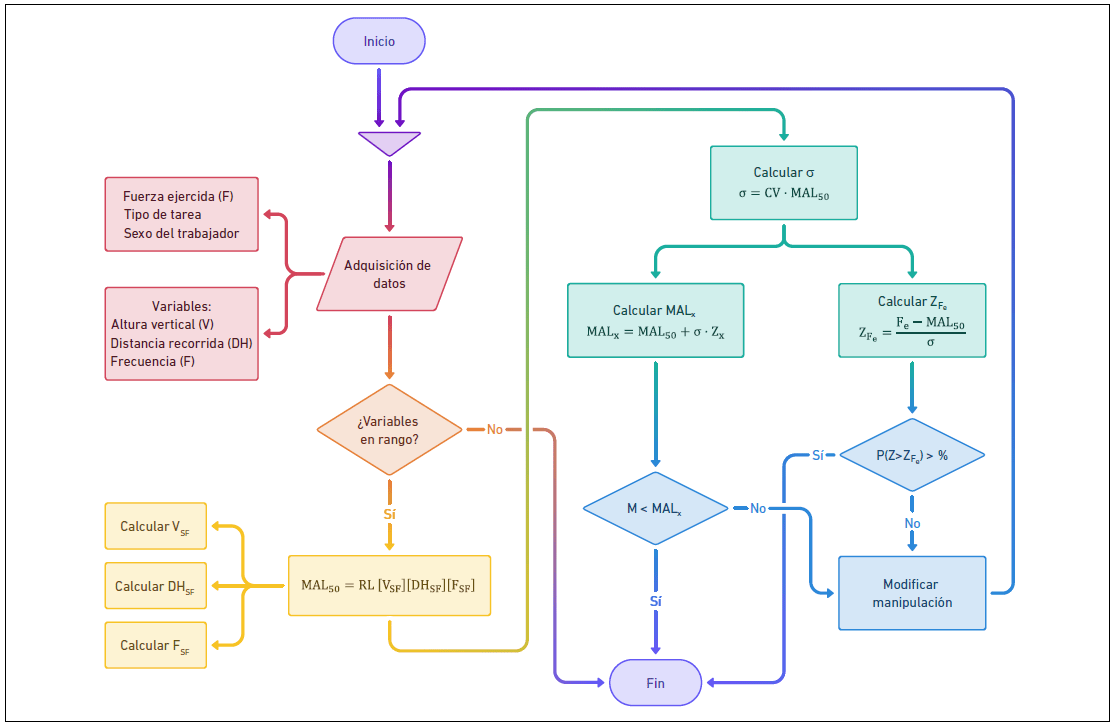
Jornada Técnica: Presentación de la actualización de la Guía Técnica para la evaluación y prevención de los riesgos relativos a la manipulación manual de cargas

Los sobresfuerzos físicos en el trabajo son la primera causa de baja laboral en nuestro país

El INSST actualiza su Guía Técnica sobre Manipulación Manual de Cargas para facilitar la aplicación de la normativa y mejorar la prevención de riesgos en actividades que implican cargas físicas elevadas. El 29% de los accidentes laborales que dan lugar a una baja laboral tiene su origen en sobresfuerzos. Además, los trastornos musculoesqueléticos representan el 78% de las enfermedades profesionales.

Imagen de un aula de formación con alumnos sentados

NTP 1215: Violencia de origen externo - Año 2025

La violencia en el trabajo puede provenir tanto de personas que forman parte de la propia organización como de personas externas a la misma, por lo que la consideración de este último tipo, en sectores y colectivos con exposición directa o indirecta al público, es crucial para prevenir riesgos que puedan deteriorar la seguridad y la salud de la población trabajadora.

El INSST, comprometido con la mejora de las condiciones de trabajo en instalaciones fotovoltaicas sobre cubiertas

El Instituto Nacional de Seguridad y Salud en el Trabajo, O.A., M.P. (INSST), en colaboración con las asociaciones APPA (Asociación de Empresas de Energías Renovables), FENIE (Federación Nacional de Empresas Eléctricas, Telecomunicaciones y Climatización de España) y UNEF (Unión Española Fotovoltaica), ha coordinado, dentro del proyecto “Seguridad y salud laboral en instalaciones fotovoltaicas”, un grupo de entrevistas con el objeto de promover la mejora de las condiciones de trabajo en este sector.

Imagen catálogo Plan de acción 2025-2027 EESST 2023-2027

Plan de acción 2025-2027: Estrategia Española de Seguridad y Salud en el Trabajo, 2023-2027

La Estrategia Española de Seguridad y Salud en el Trabajo (EESST) 2023-2027 se ha configurado como un marco de trabajo conjunto entre las Administraciones Públicas y los Interlocutores Sociales, sustentado en el compromiso y la colaboración de todos los agentes. Estos dos principios, que han regido el proceso de negociación de la Estrategia, han de estar presentes también en la implementación de la misma a través de sus Planes de Acción.

Fotografía de la inauguración de la Jornada Técnica

La silicosis resurge con fuerza: se incrementó un 1.423,2 % entre 2015 y 2019

El Instituto de Seguridad y Salud en el Trabajo (INSST) y el Ministerio de Sanidad han celebrado una jornada técnica en la que se presentó el estudio “La remergencia de la Silicosis en España”.